
歡迎光臨 陶瓷柱(zhù)塞泵_陶瓷泥漿泵(bèng)_陶瓷柱塞泥漿泵(bèng)_壓濾機專用泵_贵(guì)阳雅倍塑料制造(zào)集团(3G网站) 官網
聯系人:呂經理
手(shǒu)機:15319021286
電話:15319021286
地址(zhǐ):陝西省西鹹新區(qū)秦漢新城雙照街(jiē)北上召大🍓王十字(zi)北
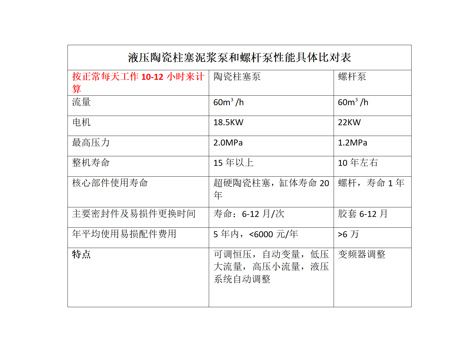
液壓陶瓷柱(zhù)塞泥漿泵和螺杆(gǎn)泵的維護成本。都(dōu)是給壓濾機進料(liao),下面使用💜圖标♈的(de)形式讓大家看起(qi)來更加明了。


洗煤廠陶瓷柱(zhu)塞泵替換渣漿泵(bèng)

陶瓷柱塞泵在印(yìn)染行業客戶現場(chǎng)

節能型陶(tao)瓷柱塞泵使用現(xian)場

陶(táo)瓷柱塞泵客戶使(shi)用現場圖片

使(shǐ)用壽命長的陶瓷(ci)柱塞泵

液壓陶瓷柱塞泵(bèng)發貨

節能陶瓷(cí)柱塞泵發貨視頻(pín)

ZN智能變頻泵客(ke)戶使用案例
熱線電話(hua)
15319021286
上班時間
上午8點(diǎn)-下午5點
公司電話(huà)
15319021286

•·•·